SV EN

Multi-omic definition of metabolic obesity through adipose tissue–microbiome interactions

Article, Open Access, Nature Medicine, 2 January 2026

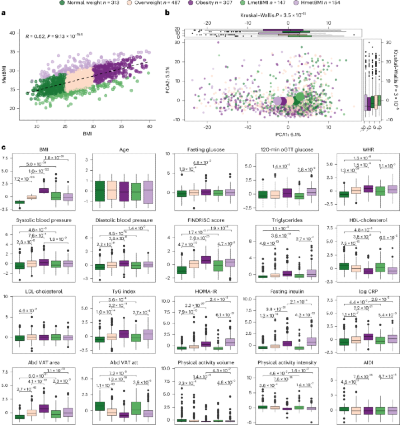
Obesity is now recognized as a chronic, multifactorial disease that drives dysfunction across the body and is a major cause of type 2 diabetes and cardiometabolic complications. Current diagnosis relies on BMI, which often fails to identify individuals at risk—up to 30% of people with T2D are not classified as obese by BMI. Multi-omics approaches, including metabolomics, offer a more precise view of metabolic health, revealing signatures linked to up to five-fold higher cardiovascular risk and strong interactions with gut microbiota. This study introduces a metabolome-informed BMI (metBMI) that better captures metabolic dysfunction, predicts treatment response, and highlights microbiome–metabolome pathways, paving the way for earlier and more personalized interventions beyond traditional BMI thresholds.

To the article in Nature Medicine


Go back